• HOME
  • Image Generator
  • Photo Editing
  • Video
  • Text Generation
  • Assistant
  • Terms of Use
  • About Us
  • Privacy Policy

bauns.top bauns.top

  • HOME
  • Image Generator
  • Photo Editing
  • Video
  • Text Generation
  • Assistant
bauns.top bauns.top
AI Product Review » Text Generation » OpenAI Prompt Packs: Over 300 Free AI Prompts to Help Users Boost Productivity
Text Generation

OpenAI Prompt Packs: Over 300 Free AI Prompts to Help Users Boost Productivity

OpenAI Prompt Packs: Over 300 Free AI Prompts to Help Users Boost Productivity

What is OpenAI Academy?

OpenAI Academy is a free online educational platform launched by OpenAI. Its goal is to enhance users' AI knowledge and skills through a series of free thematic courses. It helps individuals from diverse backgrounds learn how to effectively utilize artificial intelligence tools and integrate AI into their lives, work, and communities. While the website is primarily in English, some of the free resources are genuinely useful. If you frequently use AI tools (not limited to ChatGPT), you can visit this learning platform to gain more information.

Introduction and Value of Prompt Pack

This article introduces “Prompt Pack,” one of the free resources provided by OpenAI Academy. It contains over 300 AI prompts tailored for various professions and roles. Have you ever wondered why some people achieve more accurate results with AI tools than others? A significant reason lies in the precision of the prompts used. By accessing official recommendations for scenarios and prompt writing techniques through Prompt Pack, you can directly integrate these into ChatGPT.

Prompt Pack Application Scope

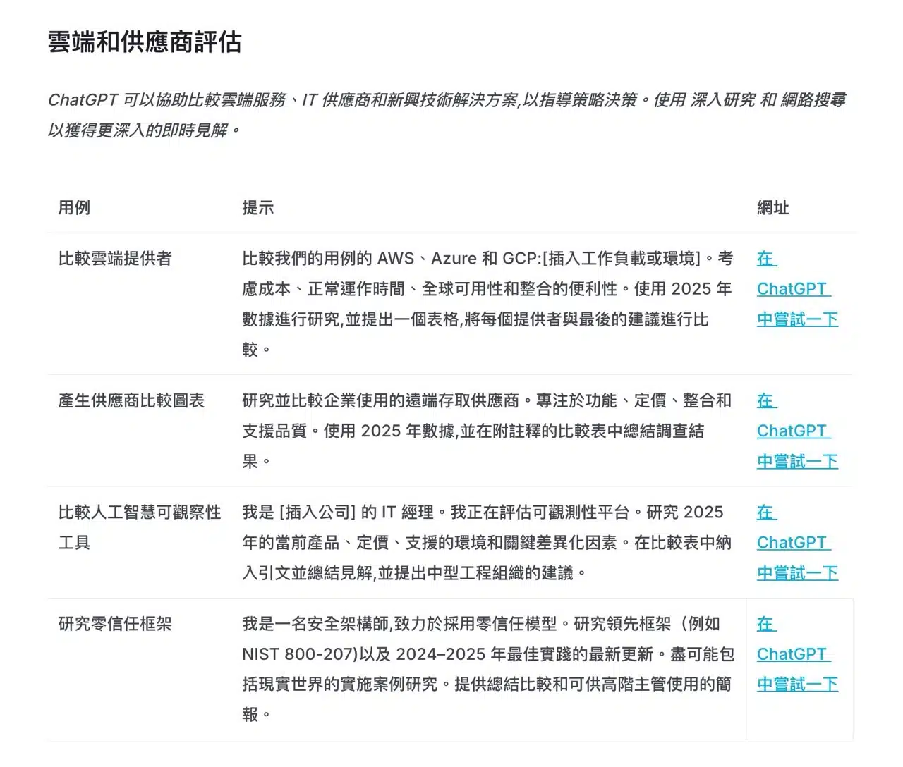
Prompt Pack provides prompt examples for diverse professional roles, including sales, product managers, engineers, HR, IT, managers, and executives. It also offers prompts for various scenarios, such as composing professional emails, creating meeting agendas, summarizing meeting minutes, analyzing and comparing options, conducting risk assessments, developing weekly plans, or writing project updates.

Although Prompt Pack primarily features English prompts, they can be translated into Chinese with minor adjustments for use, or serve as excellent material for modifying and enhancing your own frequently used prompts.

User Guide

1. Open the Prompt Pack page to browse resources

Open the “Prompt Pack” page on OpenAI Academy (it's actually a tab). From top to bottom, you'll see links to prompts tailored for various professions and roles. Clicking on any link will give you the full prompt suggestions. There's a range of roles like sales, product managers, engineers, HR, IT, managers, and executives, as well as examples suitable for government departments, finance, and marketing.

2. Explore Universal Scenario Prompts

Discover ChatGPT prompts applicable to any role, covering communication & writing, meetings & collaboration, organization & productivity, and more. Each scenario includes corresponding prompt templates. Click the “Try it in ChatGPT” link to instantly load the prompt into ChatGPT, modify specific sections, and use it.

3. Translation and Customization

Use your browser's translation feature to convert prompts from English to Chinese. After modifying them, you can learn how to craft more precise and comprehensive prompts. While some users find English more accurate for AI services, this ultimately depends on individual needs and preferences.

4. Explore Academy Courses

Discover various themed courses on OpenAI Academy. Interested users can search for them and use translation tools to convert content into Chinese, gaining more AI-related skills.

Related Posts

AI Describe Pictures: A free online tool that converts images into AI drawing prompts

YouTube Transcript Generator: Free Subtitle Tool! Quickly download video subtitles and generate AI summaries.

TuGaiGai: A no-install AI editing tool for quickly modifying text content in images

Google Launches the All-New Nano Banana Pro – Gemini 3 Pro Image, Perfectly Generating AI Images with Chinese Text, Available Even in the Free Version

AI Story Generator: A free AI text creation tool that helps users quickly generate stories.

OpenAI Prompt Packs: Over 300 Free AI Prompts to Help Users Boost Productivity

Image To Prompt: Use AI to recognize images, upload them to quickly generate prompts.

Image to Prompt: Free AI Image-to-Prompt Tool, One-Click Keyword Generation for Midjourney and Stable Diffusion

AI Describe Pictures: A free online tool that converts images into AI drawing prompts
YouTube Transcript Generator: Free Subtitle Tool! Quickly download video subtitles and generate AI summaries.
TuGaiGai: A no-install AI editing tool for quickly modifying text content in images
Google Launches the All-New Nano Banana Pro – Gemini 3 Pro Image, Perfectly Generating AI Images with Chinese Text, Available Even in the Free Version
AI Story Generator: A free AI text creation tool that helps users quickly generate stories.
OpenAI Prompt Packs: Over 300 Free AI Prompts to Help Users Boost Productivity
Image To Prompt: Use AI to recognize images, upload them to quickly generate prompts.
Image to Prompt: Free AI Image-to-Prompt Tool, One-Click Keyword Generation for Midjourney and Stable Diffusion
bauns.top © 2025
  • Terms of Use
  • About Us
  • Privacy Policy